Mavericks of the Magnificent West is an Action RPG set in a magical version of the Wild West with a battle system inspired by deck-building games and the MegaMan Battle Network series. The game is being developed in Unity and was initially made for the NYS Game Challenge but after not placing we are planning on seeking crowdfunding. The game was initially devised as a singleplayer experience, but a multiplayer mode was added to test the combat system and is now also being worked on as an important part of the project. In the world of the game, instead of normal bullets guns fire magic bullets that have different magical effects based on the type of bullet and the type of gun firing it. Combat ebbs and flows between shooting and dodging in grid based movement, and reloading from a random assortment of all of the player’s bullets.

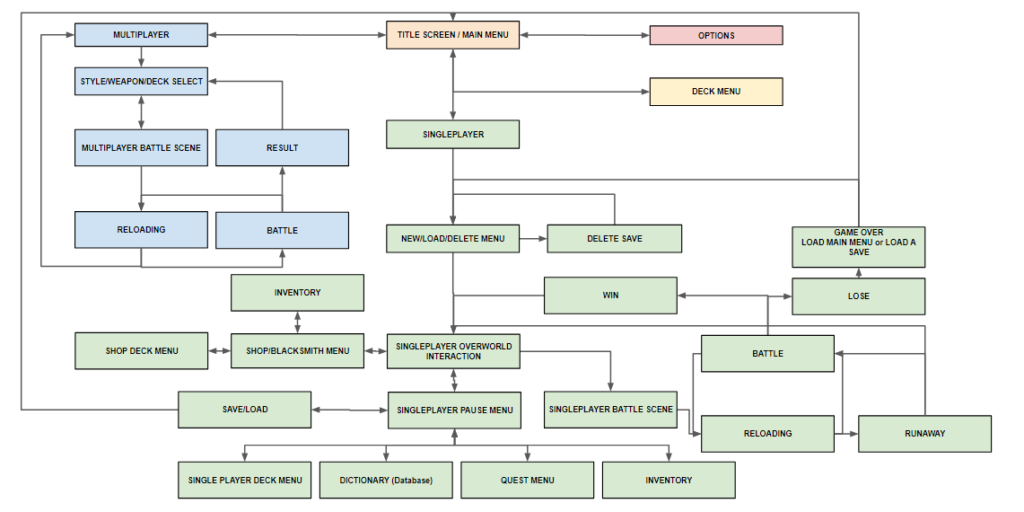
I have worked on the project since my friends, Stefen and James, came to me in December of 2016 in to help them write preliminary design documents and character and story outlines. I am currently designing enemies, quests, and bullets, writing dialogue, and gameplay programming for the game. Many of my tasks involve producing spreadsheets of things like enemies and bullet types in order to give the artists and other programmers a clear idea of what is necessary for each given element. I also produce Game Flow diagrams, Quest outlines, and Quest dialogue. Finally, most of my programming tasks involve implementing spell designs and balances.
Design – Myself, Stefen Lewis, James Berman
Art – Yoshiko Agresta, Jo Lu, David Zhao
Programming – Myself, Stefen Lewis, James Berman, Hajime Agresta, Luna Meier
Music – Dean Nguyen